徐州
徐州
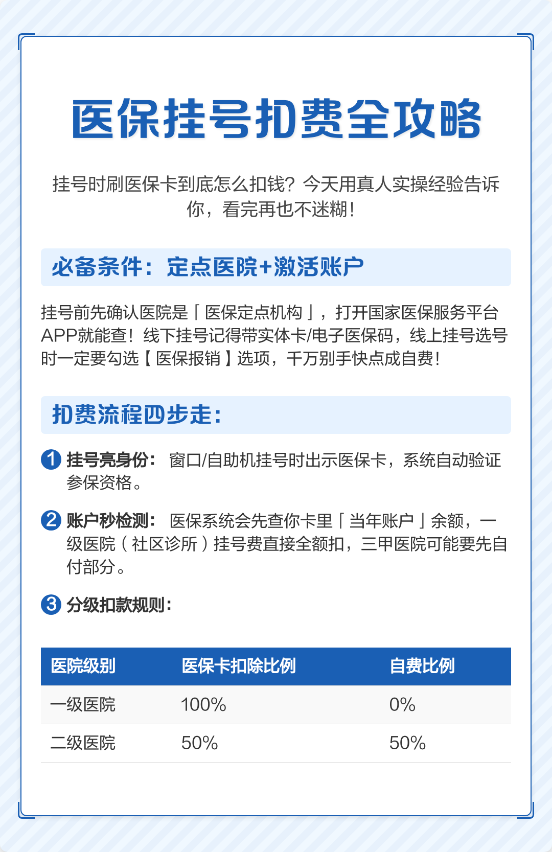
学生医保如何报销医疗费用
徐州
学生医保卡怎么报销流程
徐州

徐州

徐州
徐州
徐州
徐州
徐州

徐州

徐州
1、2020年全国开通医保异地就医2020年全国开通医保异地就医,适合对象的参保人员有1参保单位派驻外地工作的2参保的离退休人员长期居住在外地的3在外地就业,以个人或城乡居民身份在参保的4参加未成年人...
河北省鸡泽县小寨中心校违纪违法事实:一.按国家规定,小学一二年级不得收取课辅费,而小寨中心校所属小学每名学生却收了四十九元并强制收取一至六年级保险费每生四十元。二.违法套取去年国家冬季取暖资金并先...
包含哪些内容? 好机友摄影学习U盘内容按照系统的摄影学习方式分为四大部分: 第一部分 器材使用; 第二部分 摄影理论; 第三部分 摄影技法; 第四部分 摄影后期。 四大部分完整覆盖...
谁都有急缺用钱的时候,当我们资金紧缺的时候我们怎么办呢?成都贷款你可以找贷款公司,下面小编就为大家分享贷款公司的注意事项。 在急需用钱的情况下,可以找贷款公司贷款。相对银行来说,贷款公司不但贷款...
很多朋友都有疑问,之前交了几年的社保,但是现在不想交了,那这份钱还能不能退回来呢?问这个问题的朋友真的不少,现在小编就和大家说下社保里哪些钱是可以取出来的? 首先,我们要把社保以商业保险的标准稍...
西安救护车全国接送病人(24小时预约电话:17392817825)我中心应广大患者需求现推出救护车转运患者服务,长途救护车,跨省救护车,新生儿救护车。车内备有自动上车担架床,氧气,吸痰器,全自动呼...